江苏省疾病预防控制中心(江苏省预防医学科学院)
  • IPV6

2023-02-14

发稿: 施伟庆

审稿: 卞倩;单云峰

来源: 毒理与风险评估研究所

中心顺利通过2022年化学品毒性鉴定机构质量考核

字体 :
分享到 :

  2023年1月,中国疾病预防控制中心下发《关于2022年化学品毒性鉴定机构质量考核结果的函》,据函所示,我中心顺利通过2022年化学品毒性鉴定机构质量考核。
  2022年9月-11月,中国疾病预防控制中心职业卫生与中毒控制所组织开展了2022年化学品毒性鉴定机构质量考核工作。该考核工作是为进一步规范化学品毒性鉴定工作,加强化学品毒性鉴定机构毒理学试验质量控制,根据《国家卫生计生委关于印发化学品毒性鉴定管理规范的通知》(国卫疾控发 〔2015〕69号)和《中国疾病预防控制中心关于开展 2022 年化学品毒性鉴定机构质量考核工作的通知》(中疾控公卫发〔2022〕47 号)要求而组织开展的。本次质量考核工作分资料评估、盲样考核和现场评估。2022年9月下旬,中心毒理所依据《化学品毒性鉴定机构质量考核工作程序》认真填写、提交申请表格和相应资料,资料审核合格后于11月3日接受病理盲样考核;11月9日-23日,因受新冠肺炎疫情影响,原定现场评估改为被考核机构录制试验操作视频的方式进行。中心毒理所高度重视、精心准备、规范实验,按考核通知要求进行大鼠灌胃、大鼠解剖和脏器称量、微核试验与组织蜡块重切和切片染色试验,运用远景、近景和特写镜头交互的方式进行视频录制,注意对“人、机、料、法、环”等各环节的记录,并配以普通话解说或中文字幕来突出重点,剪接、编辑精益求精,高质量地完成了现场试验视频录制考核任务。
  经中国疾控中心专家组评审,中心以高分通过全部考核内容,其中微核试验取得本次20家考核单位中的最高分满分。专家组认为,中心组织结构健全,现行的质量管理体系文件齐全、运行有效,仪器设备配备、环境条件、检测人员的技术能力等能满足申报检测项目的要求,能够按照《化学品毒性鉴定机构管理规范》开展化学品毒性鉴定工作。
  质量考核合格机构名单和该机构通过的化学品毒性鉴定检验项目在中国疾病预防控制中心官方网站上向社会公布。
 
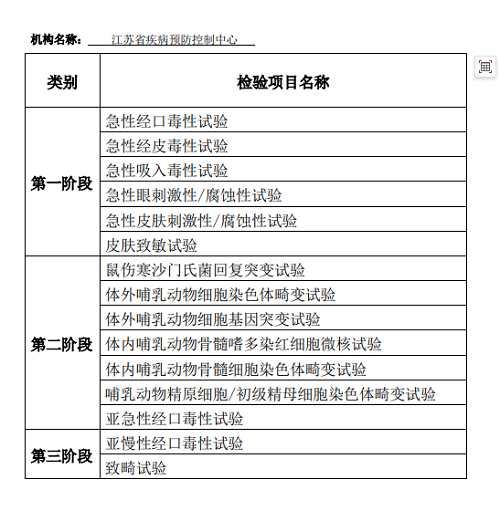
  附:2023年1月1日-2024年12月31日,江苏省疾病预防控制中心可进行的化学品毒性鉴定检验项目如下,欢迎联系咨询(025-83759450)。

江苏省疾病预防控制中心(江苏省预防医学科学院)