江苏省疾病预防控制中心(江苏省预防医学科学院)
  • IPV6

2024-01-10

发稿:

审稿:

来源: 宜兴市职防院

宜兴市职防院着力“三心”助力尘肺病患者康复诊疗

字体 :
分享到 :

  近日,立冬刚过,天气转凉,季节的变换、气温的骤降,让许多职业性尘肺病患者应接不暇,并伴有呼吸道症状加重的现象。
  长期收治职业性尘肺病患者的宜兴市第二人民医院(宜兴市职业病防治院)职业病病区联合市二院尘肺病康复站,积极探索尘肺病诊疗与康复相结合的创新模式,共同制定科学的治疗方案,为辖区内百余名患者提供定点医疗、康复服务。
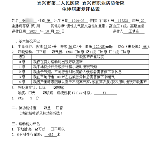
  74岁的张大爷来院治疗已一月有余,经康复治疗后症状得到了明显改善,从刚开始的走几步便气喘急促,到现在的走路、爬缓坡已经不感明显吃力,可以说效果让张大爷本人非常满意。
  一、用心制定个性化服务
  经市职防院职业病病区及尘肺病康复站共同研讨制定新的治疗方案对患者进行肺功能评估及康复评定后,针对患者不同情况针对性开展呼吸训练、岩盐气溶胶呼吸治疗、有氧训练、超短波等治疗项目。
  二、细心开展特色治疗
  康复治疗融入耳针、点穴刺激等特色中医疗法。
  康复站中医师用冬桑叶、石膏、麦冬、枇杷叶、阿胶、杏仁、沙参、胡麻仁、甘草等中药制成清燥润肺汤,根据患者情况选取膻中、中脘、大椎、定喘、风门、厥阴俞等穴位,通过中药熏蒸进行外治,中西医结合,缓解患者呼吸道不适症状,改善患者整体功能。
  三、贴心开展暖心服务
  为提高患者治疗便利性及依从性,职业病区还在病房为患者设置了独立的物理治疗室,让患者免于在病房与康复站之间的户外寒冷环境奔波,为其创造更为舒适的环境,营造良好的治疗氛围。

江苏省疾病预防控制中心(江苏省预防医学科学院)