江苏省疾病预防控制中心(江苏省预防医学科学院)
  • IPV6

2025-07-11

发稿:

审稿:

来源: 总务科

关于全省职业健康职业技能竞赛赛事服务(试题命题及赛事裁判服务)单一来源采购的公告

字体 :
分享到 :

  江苏省疾病预防控制中心对下列产品及服务进行公开招标,先邀请合格投标人参加投标。
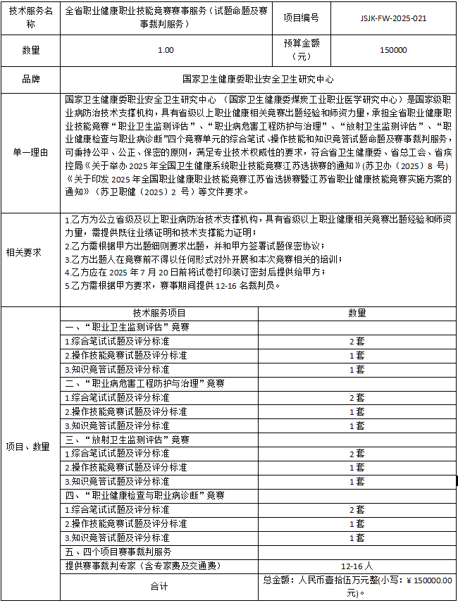
  一、招标内容:
  二、招标供应商要求:
  凡拟参与中心外网公开招标投标的供应商必须满足下列条件:
  1、满足《中华人民共和国政府采购法》第二十二条规定;
  2、参加本次采购活动前三年内,在经营活动中没有重大违法记录,且无行贿犯罪行为,如提供“中国裁判文书网”查询记录等;
  3、具有良好的商业信誉,未被“信用中国网站”(www.creditchina.gov.cn)列入失信被执行人、重大税收违法案件当事人名单或政府采购严重违法失信名单;
  4、特殊的资质要求,例如:建筑工程投标人须具有建设部颁发的……乙级及以上资质、医械耗材投标人须具有医疗器械注册证书、医疗器械经营(生产)许可证或备案表等。
  5、能明确说明投标货物的来源地,如投标的货物非投标人生产或制造的,则应当提供其从合法途径获得该货物的相关证明,如授权函等。
  本项目不接受联合体投标。 本次公开招标不收取报名费、招标文件费、押金等各类招标费用。
  三、报名方式及期限报名方式:
  拟参与投标的供应商需以邮件形式进行报名,邮件主题及报名文件均以“公司名称+项目编号+项目名称”命名。报名时邮件中至少需包含以下内容:
  1、拟投标的项目名称和项目编号;
  2、三证合一或组织机构代码证,法人的证明文件和身份证,法人授权书和被授权人的身份证;
  3、三年的经审计的财务状况报告(成立不满三年的全部提供);
  4、近六个月(至少一个月)依法缴纳税收和社会保障资金的证明资料(根据国家相关政策免缴或迟缴的需提供相关证明材料);
  5、无重大违法记录、且无行贿犯罪行为并提供书面证明,及“中国裁判文书网”查询记录;
  6、未被“信用中国”网站(http://www.creditchina.gov.cn)列入失信被执行人、重大税收违法案件当事人名单(提供网站截图);
  7、供应商未被列入政府采购严重违法失信行为记录名单内;(提供中国政府采购网截图)
  8、 特殊资质的证明文件。                                                          
  以上文件均需加盖公章,扫描后作为邮件附件。
  报名截止时间:  2025年7月16日  15 点 30  分,以邮件发送时间为准。
  四、招标文件的发放:
  我中心在对报名材料进行审核后,对符合要求的投标供应商以邮件的形式发放招标文件。招标文件邮件发送时间: 2025年 7月 17 日。
  五、投标文件的递交:
  1、投标截止时间: 2025年  7月 23日  15 点  30 分
  2、投标文件送达地点: 南京市江苏路172号B楼四楼总务科
  3、开标地点:江苏省疾病预防控制中心会议室
  六、联系方式:
  1、招标人: 江苏省疾病预防控制中心
  2、地址: 南京市江苏路172号
  3、联系人: 王老师
  4、联系方式:  025-83759340
  5、邮件地址: jscdczw@jscdc.cn

江苏省疾病预防控制中心(江苏省预防医学科学院)