江苏省疾病预防控制中心(江苏省预防医学科学院)
IPV6
首页
信息公开
疾控服务
互动交流
数字疾控
首页
>
信息公开
>
采购需求
2024-05-22
发稿:
审稿:
来源:
总务科
2024年度采购需求公告(第152批)
字体 :
大
中
小
分享到 :
分享到微信
X
打印
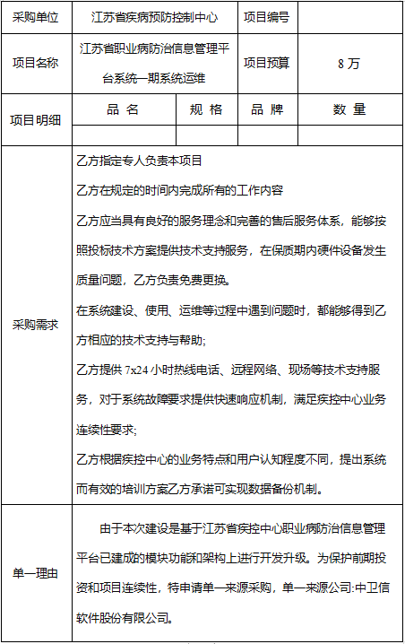
为便于供应商及时了解采购信息,现将江苏省疾病预防控制中心2024年度采购需求(第152批)予以公告,具体内容如下:
本项目公示期为5个工作日,5月22日—5月26日,如有疑问,请联系总务科朱老师,联系电话:025-83759428。邮件地址:jscdczw@jscdc.cn
相关阅读
2025年度采购需求公告(第237批)
2025-07-28
2025年度采购需求公告(第236批)
2025-07-28
2025年度采购需求公告(第235批) 农村义务教育学生营养改善计划学生营...
2025-07-28
2025年度采购需求公告(第234批)
2025-07-25
2025年度采购需求公告(第233批)
2025-07-25
江苏省疾病预防控制中心(江苏省预防医学科学院)